TUGAS PERTEMUAN 11 DESAIN DAN ANALISA ALGORITMA
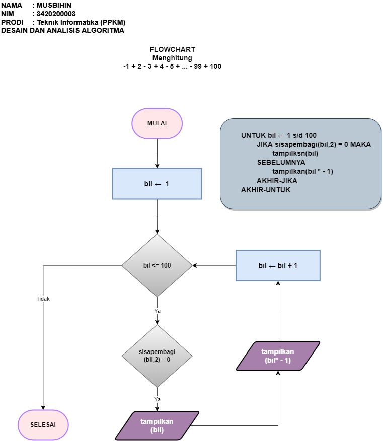
NAMA : MUSBIHIN
NIM : 3420200003
PRODI : TEKNIK INFORMATIKA (PPKM)
MK : DESAIN DAN ANALISA ALGORITMA
Assalamualaikum warohmatullahi wabarakatuh
Tugas pertemuan 11
Menghitung jumlah huruf kapital
Buatlah algoritma dan program yang meminta sebuah kata dimasukan dari keyboard dan kemudian menyajikan jumlah huruf kapital yang terdapat pada kata tersebut.
PROGRAM
FLOWCHART
Mengubah Huruf
Buatlah algoritma dan program yang meminta sebuah kata dimasukan dari keyboard dan kemudian menampilkan masing-masing karakter dengan ketentuan huruf kecil dirubah menjadi huruf kapital dan huruf kapital dirubah menjadi huruf kecil.
PROGRAM
FLOWCHART
Deret Fibonacci
Deret Fibonacci memiliki nilai suku pertama dan suku kedua berupa nilai 1. Nilai suku-suku berikutnya ditentukan oleh dua suku sebelumnya. Contoh “1 1 2 3 5 8 13”. Tuliskan algoritma dan program untuk menampilkan deret Fibonacci sampai suku terakhir tidak lebih dari 50.
PROGRAM
FLOWCHART
TUGAS
1. Apa hasil dari algoritma berikut:
2. Apa hasil dari kode java berikut:
Jawab ;






Komentar
Posting Komentar